郑州疫情通告在哪看?
可以通过以下途径查看郑州疫情通告:郑州本地宝“城市疫情专题 ”:郑州本地宝收集总结了郑州市发布的疫情防控通告 ,制作了“城市疫情专题” 。点击专题入口链接即可查看郑州市最新疫情通告详情,还可点击右上角切换城市,查看其他城市疫情通告。

在手机上查看全国中高风险疫情地区 ,可通过微信《扫码抗疫情》小程序实现,具体步骤如下:步骤一:进入《扫码抗疫情》小程序打开微信,点击顶部“搜索小程序”栏 ,输入“扫码抗疫情 ”,在搜索结果中选取并进入该小程序。

疫情防控通告可查询的的地方主要有全国性通报(电视电台播报) 、所在地的疫情防控部门会定时通过电视电台播报祥情,社区何时全员核酸检测也会通过手机微信通知 。总之,只要一机在手 ,疫情信息能够十分快捷地搜索到,这就信息化的好处。

郑州市通报8例确诊、27例无症状感染者活动轨迹
〖壹〗 、月28日凌晨3时左右,乘急救车陪同妻子至市七院ICU就诊治疗 ,12时左右乘坐急救车至市六院结核病合并症科,14时30分左右步行至市六院门口公交站,乘坐B16路公交车至中州大道航海路站 ,换乘46路公交车至市六院,15时30分左右步行至市七院门口公交站,乘坐46路公交车至中州大道航海路站 ,换乘B16路公交车至市六院。
〖贰〗、黑龙江:11月8日新增本土确诊病例8例(黑河市7例、哈尔滨市1例),含1例由无症状感染者转确诊 。自10月27日以来累计报告本土阳性感染者255例。黑河本轮疫情发展趋势明显放缓,但个别农村地区 、城市小区、工地、驾校等近日出现新增病例 ,不排除后续病例数波动可能。
〖叁〗、患者行程轨迹 2月14日23时46分:患者乘坐长沙至鹤壁火车(K600次,14车015号下铺)。到达鹤壁站后:被濮阳县120救护车接至濮阳市第五人民医院进行核酸检测和集中隔离医学观察 。接返工作人员和120救护车驾驶员全程穿防护服并按规程操作。
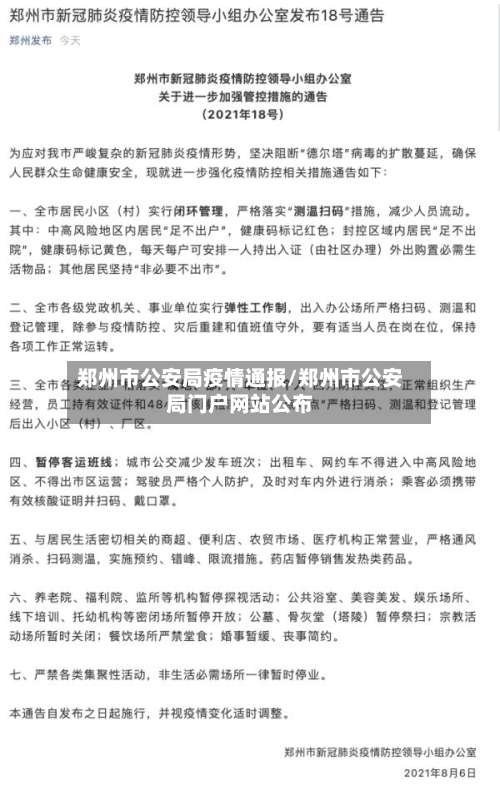
〖肆〗 、河南省新增2例确诊病例(郑州市1例、商丘市1例),新增15例本地无症状感染者(均位于郑州市),疫情传播链条已初步明确 ,暴发源与郑州市第六人民医院关联性较强。疫情数据与分布新增确诊病例:1月2日至24时,河南省新增2例确诊病例,其中郑州市1例、商丘市1例 。
比较高检、公安部依法惩治涉境外输入型疫情防控违法犯罪典型案例_百度...
比较高人民检察院与公安部联合编发了依法惩治涉境外输入型疫情防控的3起典型案例 ,涉及妨害国境卫生检疫罪和妨害传染病防治罪,旨在指导执法司法实践并震慑违法犯罪行为。涉境外输入型疫情防控刑事案件相关罪名主要涉及我国刑法规定的妨害国境卫生检疫罪、妨害传染病防治罪2个罪名。
相关政策背景:疫情发生后,海关全面启动健康申报制度 ,但部分入境人员存在逃避检疫行为 。海关总署会同比较高法等多部门联合出台《关于进一步加强国境卫生检疫工作 依法惩治妨害国境卫生检疫违法犯罪的意见》,明确对六类妨害国境卫生检疫行为依法惩治。
根据《比较高法 、比较高检、公安部、司法部印发〈关于依法惩治妨害新型冠状病毒感染肺炎疫情防控违法犯罪的意见〉的通知》(下称《意见》),拒绝执行卫生防疫机构依照传染病防治法提出的防控措施 ,引起新型冠状病毒传播或者有传播严重危险的,依照《刑法》第三百三十条的规定,以妨害传染病防治罪定罪处罚。
典型案例明确构成犯罪:比较高检发布的刘某某等五人运送他人偷越边境案中 ,出租车司机在明知他人运送人员偷越边境的情况下,仍为犯罪团伙提供帮助,其行为危害了边境管理秩序,被依法认定为犯罪并予以惩处 。这一案例直接表明 ,此类行为具有刑事违法性,司法机关已通过实践明确其犯罪属性。
比较高检发布的4件《依法惩治涉网络黑恶犯罪典型案例》具有重要指导意义,主要体现在明确法律适用标准 、区分犯罪行为性质、强化特殊群体保护及推动专项行动落实四个方面。具体如下:明确涉网络黑恶犯罪的事实认定与法律适用标准涉网络黑恶犯罪在手段、方式 、影响上与传统黑恶犯罪差异显著 ,存在诸多争议难点 。
指导浙江省兰溪市检察机关对销售伪劣产品案的犯罪嫌疑人姜某开展羁押必要性审查工作,依法提出变更强制措施建议。姜某取保候审后回归企业,严格执行行业标准 ,扩大生产规模,保障当地防疫物资供应,该案被吸纳入比较高检第四批妨害新冠肺炎疫情防控犯罪典型案例。
多名住院患者及家属感染!郑州通报溯源进展
郑州通报多名住院患者及家属感染的溯源进展显示 ,最初2名感染者与缅甸入境确诊患者相关,基因测序为德尔塔变异毒株,63名感染者绝大多数与郑州市六院有关联。疫情基本情况 自7月30日郑州市二七区发现首例无症状感染者以来 ,截至8月2日18时,此轮疫情导致郑州新增本土确诊病例13例,无症状感染者50例 。确诊患者均为轻型和普通型。
疫情发生背景与主要场所郑州市第六人民医院作为境外输入定点收治医院,承担着高风险患者的隔离与治疗任务。7月30日 ,该院报告本土病例,随后病例数持续增加 。此次疫情的核心传播场所为医院内部,涉及人群包括保洁人员、医务人员等 ,呈现局部散播状态。
湖南、武汉、郑州本轮疫情源头均已查明,分别与外省输入 、江苏关联病例及医院境外输入病例有关,且均涉及德尔塔变异株。
022年4月22日下午 ,鹿邑县在重点集中隔离人员核酸筛查中发现1名新冠肺炎无症状感染者,其活动轨迹及处置情况如下:人员基本情况该无症状感染者为上海市宝山区某公司鹿邑籍装修工人,系此前通报的无症状感染者1的同车返乡人员 。4月20日 ,二人持24小时核酸检测阴性证明从上海返回鹿邑县。
尽管在行程码的辅助下,传播链都能清晰溯源,但传播风险不受控制。正如郑州市高铁站工作人员感染 ,因为场所的特殊性,很可能还会将传播风险带给更多城市的乘客 。
评论列表(4条)
我是战狼攻略的签约作者“南城”!
希望本篇文章《郑州市公安局疫情通报/郑州市公安局门户网站公布》能对你有所帮助!
本站[战狼攻略]内容主要涵盖:战狼攻略,生活百科,小常识,生活小窍门,百科大全,经验网,游戏攻略,新游上市,游戏信息,端游技巧,角色特征,游戏资讯,游戏测试,页游H5,手游攻略,游戏测试,大学志愿,娱乐资讯,新闻八卦,科技生活,校园墙报
本文概览:郑州疫情通告在哪看?可以通过以下途径查看郑州疫情通告:郑州本地宝“城市疫情专题”:郑州本地宝收集总结了郑州市发布的疫情防控通...