宁波哪里有疫情
〖壹〗、月2日0 - 15时 ,宁波新增3例本土确诊病例,均在北仑区,本轮疫情高度集中在宁波北仑区申洲公司,以下是详细介绍:疫情数据2022年1月1日0 - 24时 ,浙江省报告新增本土确诊病例7例(均为轻型),均在宁波市北仑区 。1月2日0 - 15时,报告新增本土确诊病例3例 ,也均在宁波市北仑区。

〖贰〗 、北仑区小港街道坟头乐朱田村。截至2022年8月19日,宁波新增1例新冠肺炎确诊病例,系在居家隔离观察期间例行核酸检测发现 ,隔离区域在北仑区小港街道坟头乐朱田村。

〖叁〗、海曙区、鄞州区、江北区 。截止到2022年12月5日,宁波的海曙区 、鄞州区、江北区有疫情。疫情指疫病的发生和发展情况。较大范围内出现的较大型疫情有重症急性呼吸综合征(SARS)、甲型H1N1流感及新型冠状病毒肺炎 。
〖肆〗 、宁波慈溪市观海卫镇塘下村古师路187弄10号、古师路178号盛德乐超市、意仕达道口北煤气店有疫情最新情况。根据相关资料了解到,截止2022年11月27日了解到宁波市新增1例新冠肺炎确诊病例 、19例新冠肺炎无症状感染者。近来上述病例已闭环转运至定点医院 ,已排查到的密接人员均已落实相应管控措施 。
〖伍〗、宁波市北仑区。查阅资料显示2022年1月1日0-24时,报告新增本土确诊病例7例(均为轻型),均在宁波市北仑区。宁波 ,简称甬,是浙江省副省级市、计划单列市,国务院批复确定的中国东南沿海重要的港口城市 、长江三角洲南翼经济中心 。
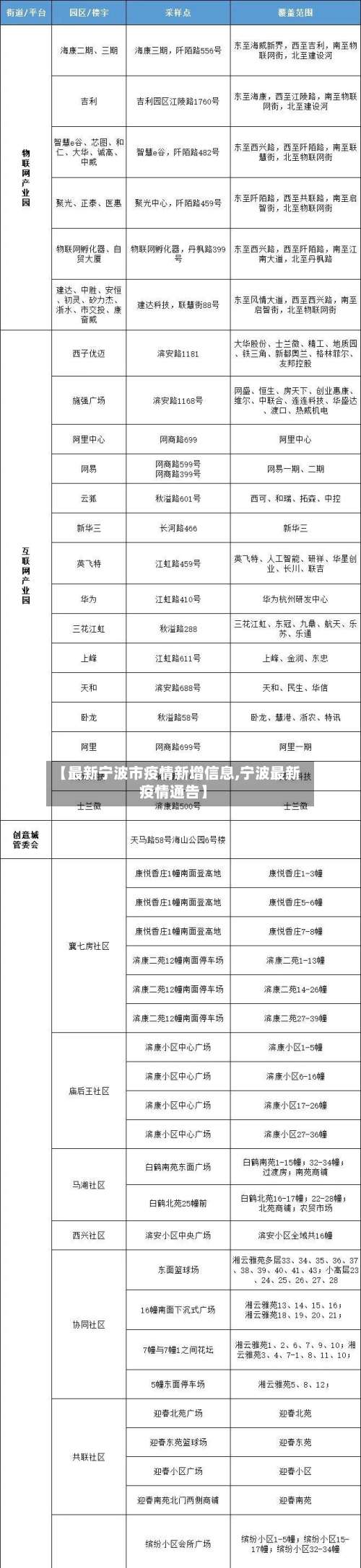
〖陆〗、涉及宁波范围内的公共场所轨迹如下:11月3日:高速宁波北及出口旁草坪(7:30-8:30)、苗圃路书润悦府工地(9:20-15:30) 、苗圃路134号吴记牛杂面店(11:20-13:00)。与上述活动轨迹有时空交集的人员,请立即向所在社区(村)、单位报告并配合落实相应疫情管控措施。
宁波哪里有疫情吗
月2日0 - 15时 ,宁波新增3例本土确诊病例,均在北仑区,本轮疫情高度集中在宁波北仑区申洲公司 ,以下是详细介绍:疫情数据2022年1月1日0 - 24时,浙江省报告新增本土确诊病例7例(均为轻型),均在宁波市北仑区 。1月2日0 - 15时 ,报告新增本土确诊病例3例,也均在宁波市北仑区。
北仑区小港街道坟头乐朱田村。截至2022年8月19日,宁波新增1例新冠肺炎确诊病例 ,系在居家隔离观察期间例行核酸检测发现,隔离区域在北仑区小港街道坟头乐朱田村。
月28日凌晨,宁波市发布最新疫情通告 ,11月27日17-24时,新增本土阳性感染者22例!其中社区筛查再次发现2例,其余人员均为集中隔离,居家隔离和卡口拦截发现!除社区筛查2例和1例隔离人员发现病例外 ,其余人员均为社会面活动轨迹,全部第一时间隔离管控 。
没有疫情。根据宁波市防疫中心的公告可知,截止2022年11月22日 ,该地区为常态化防控地区,所以是没有疫情发生的。宁波,简称“甬 ” ,是浙江省副省级市 。
宁波慈溪市观海卫镇塘下村古师路187弄10号、古师路178号盛德乐超市、意仕达道口北煤气店有疫情最新情况。根据相关资料了解到,截止2022年11月27日了解到宁波市新增1例新冠肺炎确诊病例 、19例新冠肺炎无症状感染者。近来上述病例已闭环转运至定点医院,已排查到的密接人员均已落实相应管控措施 。
12月6日浙江疫情风险等级一览
〖壹〗、截至2021年12月6日16时 ,浙江省疫情风险等级如下:中风险地区 宁波市镇海区蛟川街道 临江小区 宁波阿尔卑斯电子有限公司自2021年12月6日16时起,上述区域被列为中风险地区,实施相应防控措施。低风险地区 浙江省除镇海区蛟川街道中风险区域外的其他所有地区。包括但不限于杭州市、温州市 、绍兴市、嘉兴市、湖州市等 ,均维持低风险状态 。
〖贰〗 、风险等级情况:根据提供的信息,在2021年12月6日16时这个时间节点,杭州整体处于低风险状态,没有中高风险区域。这表明当时杭州的疫情防控形势相对平稳 ,疫情传播风险较低。
〖叁〗、风险等级12月6日17时全国各县区疫情风险等级情况:全国现有8个高风险地区,40个中风险地区 。8个高风险地区内蒙古呼伦贝尔市:满洲里市东山街道,南区街道 ,北区街道,兴华街道;扎赉诺尔区第一街道,第三街道 ,第四街道。
〖肆〗、后续提示:相关官方渠道发布了12月15日杭州新增确诊病例活动轨迹一览,与轨迹有时空交集的人员,请主动向社区报告 ,主动检测核酸。信息查询方式:微信搜索杭州本地宝公众号,在对话框回复【杭州疫情】可查看杭州新冠疫情最新消息,查询疫情风险等级 、最新防控/核酸/隔离政策等内容。
〖伍〗、不属于 。截止2022年12月8日高风险地区已经按照小区、街道。乡镇划分 ,浙江不属于高风险区域。高风险区一般指高风险等级地区 。高风险等级地区,一般为病例和无症状感染者居住地,以及活动频繁且疫情传播风险较高的工作地和活动地等区域。
12月2日0-15时宁波市新增9例确诊+20例无症状
宁波疫情通报2022年12月2日0-15时,宁波市新增9例新冠肺炎确诊病例 、20例新冠肺炎无症状感染者。近来上述病例已闭环转运至定点医院 ,已排查到的密接人员均已落实相应管控措施 。涉及宁波市范围内的公共场所轨迹如下:病例1-4均为卡口拦截发现,确诊病例省外来甬,抵甬后即纳入集中隔离点管理。
丰台区:106例(隔离观察98例 ,社会面8例),含普通型4例、轻型9例、无症状93例。昌平区:100例(隔离观察88例,社会面12例) ,含普通型2例、轻型16例 、无症状82例 。海淀区:90例(隔离观察83例,社会面7例),含轻型60例、无症状30例。
月9日0 - 24时 ,浙江新增本土确诊病例5例(不含境外输入无症状转确诊1例),新增无症状感染者23例。 具体信息如下:新增确诊病例情况12月9日0 - 24时,浙江新增确诊病例6例 ,其中宁波市2例,绍兴市3例,另外1例是由之前韩国输入的无症状感染者转确诊 。所以新增本土确诊病例为5例(2 + 3)。
月1日0—24时,国家卫健委公布新增确诊病例9例 ,其中本土病例2例(均在内蒙古),境外输入病例7例。 具体数据及分析如下:新增确诊病例分布境外输入病例:共7例,涉及广东(3例)、上海(1例) 、福建(1例)、河南(1例)、陕西(1例)。本土病例:2例 ,均出现在内蒙古 。新增死亡病例:0例。

评论列表(4条)
我是战狼攻略的签约作者“南城”!
希望本篇文章《【最新宁波市疫情新增信息,宁波最新疫情通告】》能对你有所帮助!
本站[战狼攻略]内容主要涵盖:战狼攻略,生活百科,小常识,生活小窍门,百科大全,经验网,游戏攻略,新游上市,游戏信息,端游技巧,角色特征,游戏资讯,游戏测试,页游H5,手游攻略,游戏测试,大学志愿,娱乐资讯,新闻八卦,科技生活,校园墙报
本文概览:宁波哪里有疫情〖壹〗、月2日0-15时,宁波新增3例本土确诊病例,均在北仑区,本轮疫情高度...