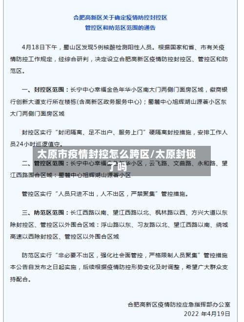
封控区如何申请外出码
操作步骤:进入疫情防控专区:打开“随申办”APP ,在首页或搜索栏找到“疫情防控 ”入口并点击进入。选取交通出行模块:在疫情防控页面中,找到“交通出行”选项并点击 。申请防疫物资通行证:进入交通出行页面后,点击“防疫物资通行证”功能(部分地区可能直接显示为“外出码申请 ”)。

向你们小区或者社区进行申请 ,然后拿到通行证不建议外出,如遇特殊情况必要外出时可以申请。封控区在封控期间应实行“区域封闭 、足不出户、门磁管理、服务上门”,严格落实居家隔离措施,居家隔离时佩戴口罩 ,尽量减少家庭成员之间的接触 。做好环境消毒通风等。

线上申请:打开“灵锡”APP,进入“防疫专区”,点击“转码通 ”进行个人申报。提交材料:填写个人信息并上传2次核酸检测报告(间隔24小时以上)。审核转码:疾控部门对符合要求者进行转码操作 ,通常需1-2个工作日 。线下申请:也可向所在社区(村)提出申请,由社区汇总后逐级审核转码。

太原市能跨区吗
〖壹〗 、太原跨区上初中的方式主要由学生的户籍和学籍情况决定,具体如下:户籍在太原市但学籍不在:这类学生无法择校 ,也不能通过摇号入学。需要由所在区的教育局统一安排入学 。学籍在太原市,但户籍不在:同样需要服从所在区教育局的安排进行入学。户籍和学籍分别在不同区:学生需要关注所在学校的入学规定。
〖贰〗、近来除持有通行证人员外,太原市暂不能跨区流动 。如果我想乘高铁/火车 ,不得不跨区呢?确需离并人员须持3天内核酸阴性证明、健康码绿码;解除隔离人员离并须持《解除医学观察意见书》。如果确须跨区,那么需要联系所在社区网格员开具通行证明、并持当日车票通过人工卡口。
〖叁〗 、太原市迎泽区、尖草坪区、晋源区 、小店区已经有序解除临时静默管理,但是近来暂不能跨区流动 ,除了持有通行证的人员 。 确需离并人员需要持有3天内核酸阴性证明和健康码绿码。解除隔离人员离并还需要持有《解除医学观察意见书》。联系所在社区网格员开具通行证明,并持当日车票通过人工卡口 。
〖肆〗、小店区可以去迎泽区吗? 近来,除持有通行证人员外,太原市暂不能跨区流动。 太原市怎么跨区前往太原南站乘车? 确需离并人员须持3天内核酸阴性证明、健康码绿码;解除隔离人员离并须持《解除医学观察意见书》。联系所在社区网格员开具通行证明 、并持当日车票通过人工卡口。
太原市管控区域有哪些
太原市管控区域主要包括烟花爆竹燃放管控区域、封控区与管控区以及大气污染防治管控区域 ,具体如下:烟花爆竹燃放管控区域:太原市对烟花爆竹燃放实施分级管控 。其中,禁止燃放区域涵盖小店区、迎泽区 、杏花岭区、尖草坪区、万柏林区和晋源区全域,这些区域全年禁止任何单位和个人燃放烟花爆竹。
太原有分区域管控烟花爆竹燃放 ,六城区全面禁止,四县市限制燃放。在太原市,小店区 、迎泽区、杏花岭区、尖草坪区、万柏林区 、晋源区这六个城区的行政区域内 ,是完全禁止燃放烟花爆竹的 。而古交市、清徐县、阳曲县 、娄烦县这四个县市实行限制燃放政策。
太原市实行烟花爆竹分区域管控政策,中心城区全年禁放,周边县市在特定时间段允许燃放。 禁止燃放区域 小店区、迎泽区、杏花岭区 、尖草坪区、万柏林区和晋源区这六个中心城区行政区域内 ,全年禁止任何形式的烟花爆竹燃放 。这些区域因高层建筑密集、人口集中,存在较大安全隐患。
主要限行区域:太原市区主要道路,包括五一路 、府西街、迎泽大街、杏花岭 、劝业场等道路 ,以及中环路(含)以内区域,迎泽西大街(西机路环岛至西中环段),长风西街(长风西高速口至西中环段)。特殊路段:滨河东路、滨河西路在特定时间段内限行 。

太原什么时候可以跨区
太原从小学开始能跨区上学。办理跨区入学手续流程如下。小学审批,家长向学生就读小学提出申请 ,领取《跨区报名登记表》(以下简称《登记表》),一式三份填写完整,就读小学审核跨区学生的户口薄、房产证(以下简称两证)等有效证件 ,并在《登记表》上签署意见加盖公章 。
月5日。随着人员可以跨区流动,人们出行需求增加,12月5日上午9:00起 ,太原首先恢复141条主要市区公交线路。恢复后的公交线路,将继续执行公交车辆运行时通风、趟次消毒等工作。
近来除持有通行证人员外,太原市暂不能跨区流动 。如果我想乘高铁/火车 ,不得不跨区呢?确需离并人员须持3天内核酸阴性证明 、健康码绿码;解除隔离人员离并须持《解除医学观察意见书》。如果确须跨区,那么需要联系所在社区网格员开具通行证明、并持当日车票通过人工卡口。
太原市可以跨区了吗
〖壹〗、太原市迎泽区 、尖草坪区、晋源区、小店区已经有序解除临时静默管理,但是近来暂不能跨区流动 ,除了持有通行证的人员 。 确需离并人员需要持有3天内核酸阴性证明和健康码绿码。解除隔离人员离并还需要持有《解除医学观察意见书》。联系所在社区网格员开具通行证明,并持当日车票通过人工卡口 。
〖贰〗 、近来除持有通行证人员外,太原市暂不能跨区流动。如果我想乘高铁/火车,不得不跨区呢?确需离并人员须持3天内核酸阴性证明、健康码绿码;解除隔离人员离并须持《解除医学观察意见书》。如果确须跨区 ,那么需要联系所在社区网格员开具通行证明、并持当日车票通过人工卡口 。
〖叁〗 、太原跨区上初中的方式主要由学生的户籍和学籍情况决定,具体如下:户籍在太原市但学籍不在:这类学生无法择校,也不能通过摇号入学。需要由所在区的教育局统一安排入学。学籍在太原市 ,但户籍不在:同样需要服从所在区教育局的安排进行入学 。户籍和学籍分别在不同区:学生需要关注所在学校的入学规定。
〖肆〗、近来,除持有通行证人员外,太原市暂不能跨区流动。 太原市怎么跨区前往太原南站乘车? 确需离并人员须持3天内核酸阴性证明、健康码绿码;解除隔离人员离并须持《解除医学观察意见书》。联系所在社区网格员开具通行证明 、并持当日车票通过人工卡口 。
评论列表(4条)
我是战狼攻略的签约作者“南城”!
希望本篇文章《太原市疫情封控怎么跨区/太原封锁了吗》能对你有所帮助!
本站[战狼攻略]内容主要涵盖:战狼攻略,生活百科,小常识,生活小窍门,百科大全,经验网,游戏攻略,新游上市,游戏信息,端游技巧,角色特征,游戏资讯,游戏测试,页游H5,手游攻略,游戏测试,大学志愿,娱乐资讯,新闻八卦,科技生活,校园墙报
本文概览:封控区如何申请外出码操作步骤:进入疫情防控专区:打开“随申办”APP,在首页或搜索栏找到“疫情防控”入口...